您好,今天是
首页
关于我们
公司简介
联系我们
组织结构
公司资质
公司宗旨
分支机构
公开文件
公开文件
社会责任报告
公正性承诺
认证规则制定和实施承诺书
认证机构自我承诺书
认证服务
新领域
证书模板
认证标志
可受理大类
学习园地
选修课程
新闻资讯
业内关注
公司新闻
公告信息
联系我们
首页
关于我们
公司简介
联系我们
组织结构
公司资质
公司宗旨
分支机构
机构设置
公开文件
社会责任报告
公正性承诺
认证规则制定和实施承诺书
认证机构自我承诺书
认证服务
新领域
证书模板
认证标志
可受理大类
学习园地
选修课程
新闻资讯
业内关注
公司新闻
公告信息
联系我们
首页
>
机构设置
>
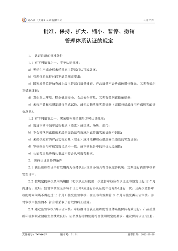
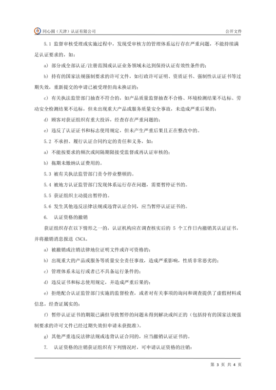
TXY-GK-07_01.01 批准、保持、扩大、缩小、暂停、撤销认证注册的规定
机构设置
Institutional setting
公开文件
社会责任报告
公正性承诺
认证规则制定和实施承诺书
认证机构自我承诺书
TXY-GK-07_01.01 批准、保持、扩大、缩小、暂停、撤销认证注册的规定